/doc/workflow/
../
README.md
add-user
authorization_for_merge_requests.md
award_emoji.png
ci_mr.png
close_issue_mr.png
environment_branches.png
forking
forking_workflow.md
four_stages.png
git_pull.png
gitdashflow.png
github_flow.png
gitlab_flow.md
gitlab_flow.png
good_commit.png
groups.md
groups
importing
labels.md
labels
lfs
merge_commits.png
merge_request.png
merge_requests.md
merge_requests
messy_flow.png
milestones.md
milestones
mr_inline_comments.png
notifications.md
notifications
production_branch.png
project_features.md
protected_branches.md
protected_branches
rebase.png
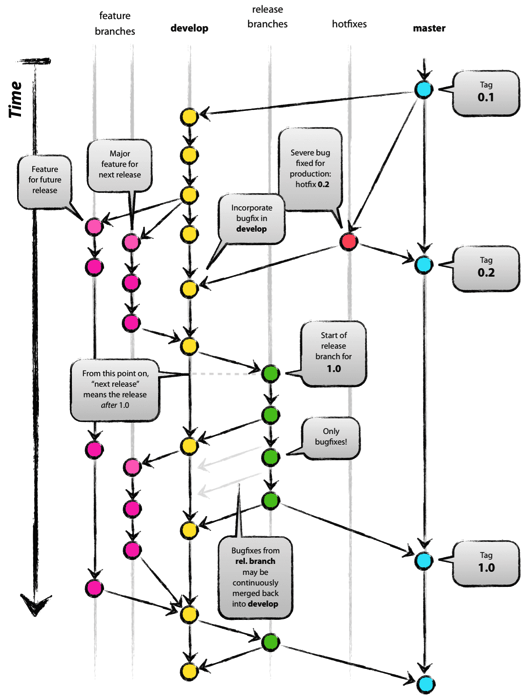
release_branches.png
releases.md
releases
remove_checkbox.png
shortcuts.md
shortcuts.png
timezone.md
web_editor.md
web_editor
wip_merge_requests.md
wip_merge_requests
workflow.md